東方財經網(www.dfcj.net)12月11日訊 據工信部11日消息,為貫徹落實々津冀及周邊地區2017-…
標籤: 屏東汽機車借款
滬指探底回升跌0.24% 芯片概念股強勢
12月12日訊 周二早盤滬指低開后震蕩走低,后探底回升,跌幅縮窄,深成指、創業板指盤中快速拉升翻紅。截至發稿,…
12日晚間機構研報精選:10股有望爆發
東方財經網(www.dfcj.net)12月12日訊 西南證券 恆瑞醫藥(600276.SH):吡咯替尼臨床數…
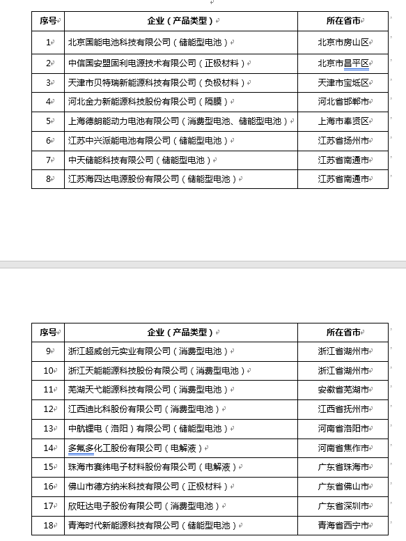
工信部公示第二批擬公告符合《鋰離子電池行業規範條件》企業名單
東方財經網(www.dfcj.net)12月12日訊 工信部12日公示第二批擬公告符合《鋰離子電池行業規範條件…
賈躍亭被北京市第三中級人民法院列為失信被執行人
東方財經網(www.dfcj.net)12月12日訊 據中國執行信息公開網消息,賈躍亭被列入了失信被執行人名單…
小康股份:新能源智能電動汽車明年發布概念樣車
東方財經網(www.dfcj.net)12月12日訊 小康股份在全景網投資者互動平台上回答投資者提問時介紹,目…
2017CCTV中國十佳上市公司榜單公布
東方財經網(www.dfcj.net)12月12日訊 據央視報道,剛剛,在2017央視財經論壇暨中國上市公司峰…
亞行上調中國今年經濟增長預期 預計明年增速放緩
資料圖 北京時間13日據CNBC稱,亞洲開發銀行周三表示,預計2017年中國經濟增長將快於其此前…
華為重啟末位淘汰:不能把員工培養成貪得無厭的群眾
新聞配圖 作者:李寧(原《華為人》報主編) 來源:重讀Huawei、藍血研究 為什麼任正非多來年一直堅定不移地…
中國2020年成為全球最大石油進口國
近日,國際能源署(IEA)在北京發布了《世界能源展望2017之中國特別報告》。該報告稱,到2020年左右,中…


