最新信息显示,諾德中證研發創新100指數型基金、申萬菱信中證研發創新100ETF聯接基金近期上報,意味着首批科…
標籤: 屏東當鋪
張楊:甬民投就是要投下一個時代領先的硬科技產品
隨着改革開放的縱深推進,我國更加重視經濟體制的發展與革新。發展經濟,就要發展企業。對於中國企業,產業投資可以更…
三湘印象商譽減值11.5億 “馬雲”抬轎四年浮虧逾2億
三湘印象19億收購商譽減值11.5億馬雲IDG資本等已抬轎四年浮虧逾2億 長江商報記者明鴻澤 五年旅遊演藝快速…
讓利9.4億元 5月31日起鐵路降低這些費用
新華社北京5月31日電(記者樊曦)記者從中國鐵路總公司獲悉,自31日起,鐵路部門將降低鐵路專用線(含專用鐵…
全球供應鏈25強排名發布 阿里巴巴為唯一中國企業
研究與分析機構Gartner日前公布2019全球供應鏈實力25強及供應鏈大師企業排行榜。Indit…
廣州市交通運輸局:增加10萬个中小客車增量指標額度
e公司訊,廣州市交通運輸局消息,明確在目前12萬個配置增量指標的基礎上,於2019年6月至2020年12月,增…
美國經濟或將危機,將引發全球經濟震蕩
2019年4月28日,工業、醫療和消費品公司3M公司股價下跌12.95%,創1987年10月19日以來的單日最…
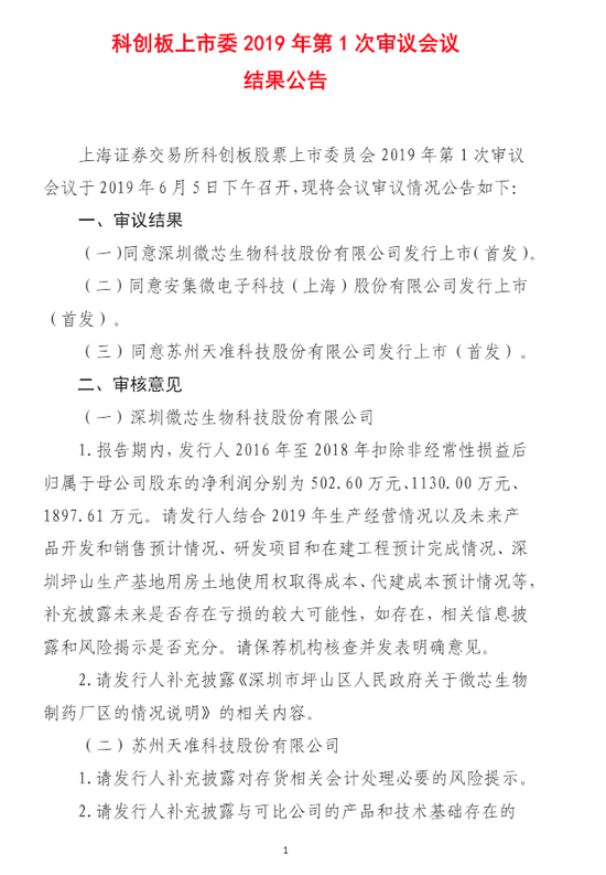
官宣!首批科創板上市企業出爐
6月5日下午,上交所召開科創板上市委2019年第一次審議會議,三家上會企業微芯生物、安集科技、天准科技全部獲得…
瑞華所被查:連累近60家公司 月內已有6家解約
(原標題:瑞華所被查:連累近60家公司,月內已有6家解約) 中新經緯客戶端7月30日電 (熊思怡)截至29日晚…
螞蟻財商大學:教你做自己的財富管理專家
財富有個人財富、社會財富、國家財富三個分類。財富管理則以客戶為中心,管理的前提是能對自己的財富有清晰的把控,並…



